Recent zijn 2 richtlijnen over urineweginfecties (uwi’s) herzien. Wat zijn de belangrijkste verpleegkundige aandachtspunten? De toets bij dit artikel levert 2 accreditatiepunten op.
In deze Challenge over urineweginfecties leer je:
1 welke oorzaken een urineweginfectie kan hebben
2 welke soorten urineweginfecties er zijn
3 hoe urineweginfecties gediagnosticeerd worden
4 welke aandachtspunten er zijn bij kwetsbare ouderen
De toets bij dit artikel is niet meer beschikbaar. Eerder behaalde accreditatiepunten blijven gewoon geldig.
toets: Anna-Marie Mollink
‘Bij de behandeling van urineweginfecties (uwi´s) is de scherpe blik van verpleegkundigen en verzorgenden onmisbaar. Signaleren van symptomen en monitoren van de effecten van de behandeling kunnen veel ongemak voor de patiënt voorkomen, ’ zegt Lisette van de Bilt, verpleegkundig specialist urologie bij het Catharina Ziekenhuis in Eindhoven. Recent zijn 2 richtlijnen over uwi’s herzien: de NHG-Standaard Urineweginfecties 2020 en de richtlijn Urineweginfecties bij volwassenen van de Nederlandse Vereniging voor Urologie (NVU).1 2 Weliswaar bedoeld voor artsen, maar ook voor verpleegkundigen goed om kennis van te nemen.
Verwekkers UWI
Een urineweginfectie is een door micro-organismen veroorzaakte ontstekingsreactie. Daarbij kunnen zowel de organen van de hogere urinewegen (nier en pyelum) zijn aangedaan, als die van de lagere urinewegen (ureter, blaas, urethra), maar ook de prostaat, testes en/of epididymis.1
Een uwi wordt vrijwel altijd veroorzaakt door bacteriën, meestal Escherichia coli. Mogelijke andere verwekkers zijn bijvoorbeeld Klebsiella pneumoniae, Enterococcus faecalis en Proteus mirabilis. Bij patiënten met een verblijfskatheter wordt soms ook Pseudomonas aangetroffen.2
Vochtintake en blaaslediging
Om de groei van bacteriën te beperken, is voldoende vochtintake en een regelmatige volledige blaaslediging essentieel. In een urineresidu kunnen bacteriën zich gemakkelijker vermenigvuldigen. Voor kwetsbare ouderen is toiletgang vaak moeilijker omdat ze minder mobiel zijn. Ook drinken ze niet altijd voldoende – door bijvoorbeeld slikproblemen – en hebben ze vaker een verminderde weerstand. Daarom komen uwi’s relatief vaak voor bij deze groep.3
Neem urine voor een kweek af uit de katheterslang, niet uit de katheterzak
Andere factoren die de kans op een UWI vergroten zijn bijvoorbeeld blaastumoren, prostaathyperplasie (hoger risico op urineretentie) en de aanwezigheid van een blaaskatheter.
Soorten uwi’s
– De meest voorkomende uwi is cystitis; de ontsteking blijft beperkt tot de blaaswand. Bevindt de ontsteking zich ook in andere weefsels of organen, zoals de nieren of de prostaat, dan spreken we van weefselinvasie. Mannen hebben bij een cystitis meestal ook een acute prostatitis, een bacteriële infectie van de prostaat, met koorts en pijn in de genitaalstreek.
– Pyelonefritis is een ontsteking van het nierbekken of nierweefsel, te herkennen aan hoge koorts (> 39°C) en pijn in de nierstreek.
– Acute urethritis is een ontsteking van de urethra. De meest voorkomende verwekkers zijn de soa’s chlamydia en gonorroe. Zowel bij chlamydia als bij gonorroe zijn een branderig gevoel bij het plassen en afscheiding uit de penis of vagina de meest voorkomende symptomen.
Risicogroepen
Bij vrouwen komen uwi’s vaker voor dan bij mannen, waarschijnlijk omdat de urethra korter is en dichter bij de anus uitmondt, waardoor bacteriën makkelijker toegang hebben tot de blaas. Ook deze groepen lopen extra risico op een UWI:
- mannen met een vergrote prostaat (residu door onvolledige blaaslediging);
- patiënten met diabetes mellitus (glucose in de urine is voedingsbodem voor bacteriën);
- patiënten met een verblijfskatheter.
Andere predisponerende factoren zijn bijvoorbeeld blaas- of nierstenen en verminderde weerstand, bijvoorbeeld als gevolg van bestraling of gebruik van immunosuppressiva.
Daarnaast speelt er een extra risico op een gecompliceerd beloop (met weefselinvasie) bij een UWI en:1
- diabetes mellitus;
- verminderde weerstand;
- verblijfskatheter;
- afwijkingen aan de nieren of urinewegen;
- neurologische blaasstoornissen;
- het mannelijk geslacht (bij UWI meestal ook sprake van prostatitis);
Complicaties
Met name bij mensen met een verminderde weerstand kan een onvoldoende behandelde cystitis overgaan in een pyelonefritis. Een ernstige complicatie is urosepsis. Alarmsignalen zijn hypotensie, tachycardie, koude rillingen en verwardheid.2
Symptomen en diagnosestelling
Veelvoorkomende symptomen van een UWI zijn pijnlijke of branderige mictie, toegenomen mictiefrequentie, hematurie, loze aandrang, pijn in de rug of onderbuik. De arts zal tijdens het onderzoek ook informeren naar tekenen van weefselinvasie: koorts, koude rillingen, algemeen ziek zijn, flank- of perineumpijn, tekenen van een delier, tekenen van sepsis.
Tekenen van weefselinvasie zijn onder andere: koorts, koude rillingen, algemeen ziek zijn en flankpijn
Bij specifieke doelgroepen (vrouwen met recidiverende urineweginfecties) vraagt de arts naar drink- en plasgewoontes, residugevoel, mictiestraal en mogelijke relatie met coïtus. Bij sommige risicogroepen (diabetes mellitus, nierfunctiestoornissen) zijn ook de comorbiditeit, medicatie en beloop eerdere uwi van belang.
Een eventueel lichamelijk onderzoek kan bestaan uit buikonderzoek (controle op urineretentie); inspectie en/of palpatie van de genitale regio, vaginaal of rectaal toucher.
Lees meer over delier
Urineretentie of een urineweginfectie kan een delier veroorzaken. Lees meer over delier (en het verschil met depressie of dementie) in de Nursing Challenge delier, dementie, depressie
Urineonderzoek
Urineonderzoek vindt plaats bij een klinisch vermoeden van een urineweginfectie, maar wordt afgeraden bij patiënten met een verblijfskatheter zonder tekenen van weefselinvasie en kwetsbare ouderen met aspecifieke klachten en symptomen. Dit vanwege het bij hen frequent voorkomen van bacteriurie, en de onduidelijke relatie tussen klachten en een UWI. Urineonderzoek is bij patiënten met een verblijfskatheter alleen bedoeld om een UWI uit te sluiten.
Opvangen van urine
Voor het opvangen van urine zijn bij volwassenen zonder katheter geen speciale maatregelen nodig, meldt de NHG-Standaard Urineweginfecties. Vang wel bij voorkeur urine op die ongeveer 4 uur in de blaas heeft gezeten. Verblijft de bacterie namelijk te kort in de blaas, dan kan nitrietvorming achterwege blijven en kan de nitriettest (zie kader) fout-negatief zijn. Onderzoek van bij kamertemperatuur bewaarde urine is alleen betrouwbaar binnen 2 uur na lozing. Plaats anders de urine onmiddellijk na opvang in de koelkast, en bewaar deze niet langer dan 24 uur.4
Opvangen van ochtendurine is niet strikt noodzakelijk. ‘Ochtendurine bevat de hoogste concentratie stoffen, dus is het makkelijkst te testen. Maar zitten er bacteriën in, dan zitten die er de hele dag’, legt Van de Bilt uit.
Adviseer patiënten met recidiverende uwi’s elke 4 uur naar het toilet te gaan, ook als ze geen aandrang voelen
Neem bij patiënten met een katheter pas een urinemonster af na vervangen of verwijderen van de oude katheter. Al bij een katheter die enkele dagen oud is kunnen de kweekuitslagen de bacteriën van de biofilm weergeven.
Beleid
De arts baseert de behandeling op tekenen van weefselinvasie, leeftijd en risicofactoren. Bij gezonde niet-zwangere vrouwen met een cystitis zonder recidive is cystitis een onschuldige aandoening, die binnen een week kan genezen. Een afwachtend beleid met ruim drinken en eventueel pijnstilling is dan meestal voldoende. Houdt de UWI langer dan een week aan, dan wordt alsnog gestart met antibiotica.
Bij andere patiëntengroepen wordt meteen na de diagnose gestart met antibiotica, meestal nog voordat verwekker en resistentiepatroon bekend zijn. Bij recidiverende cystitis is het belangrijk maatregelen te benadrukken als goed uitplassen en mictie niet uitstellen. Patiënten in een risicogroep moeten bij verergering van klachten (koorts, ziek zijn) direct contact opnemen met de huisarts.
Medicamenteuze behandeling
Bij cystitis bij gezonde, niet-zwangere vrouwen zonder tekenen van weefselinvasie is een 5-daagse kuur nitrofurantoïne eerste keus, tweede keus is een eenmalige gift fosfomycine. Bij tekenen van weefselinvasie bij gezonde niet-zwangere vrouwen heeft een 7-daagse kuur ciprofloxacine de voorkeur, als tweede keus geldt hier een 10-daagse kuur amoxicilline/clavulaanzuur.
Adviseer mannen met een uwi zittend te plassen, er blijft dan minder residu achter in de blaas dan bij een staande houding
Bij mannen duurt de behandeling altijd minimaal 14 dagen. Bij patiënten met een verblijfskatheter wordt de katheter bij voorkeur voor de start maar in ieder geval voor het einde van de kuur vervangen. Ook moet bij patiënten met een katheter de behandeling mogelijk worden aangepast op basis van de kweekuitslagen.
Congres Werken met Thuiswonende Kwetsbare Ouderen
Tijdens het congres Werken met Thuiswonende Kwetsbare Ouderen op 28 oktober in Ede staat het signaleren en voorkomen van kwetsbaarheid centraal. Enkele onderwerpen zijn: eenzaamheid, ondervoeding en zorg rond het levenseinde. Meer informatie: nursing.nl/congressen/kwetsbare-ouderen
Profylaxe en zelfhandeling
De NHG-Standaard meldt dat er ‘enige aanwijzingen zijn dat cranberries en D-mannose effect hebben op het voorkomen van recidiverende urineweginfecties’ en dat probiotica geen effect lijken te hebben. Overigens raadt Verenso in de richtlijn over urineweginfecties bij kwetsbare ouderen vitamine c en cranberries ter preventie af. De keuze voor zelfzorgmiddelen moet na enkele maanden tot een jaar worden geëvalueerd.
Voor profylaxe met antibiotica zijn, afhankelijk van eerdere kweekresultaten, postcoïtumprofylaxe, nitrofurantoïne en trimethoprim eerste keus. Er is geen optimale duur bekend, de medicatie moet na 6 maanden tot een jaar worden gestaakt vanwege risico op bijwerkingen en mogelijke resistentie. Ontstaat alsnog een cystitis, dan wordt de antibiotische profylaxe gestopt en de UWI behandeld met een ander antibioticum. Controle van de urine is niet nodig als klachten verdwijnen.
Verpleegkundige interventies
Voor en tijdens de behandeling is je rol als verpleegkundige het monitoren van plasklachten, flankpijn, koorts, verwardheid/sufheid, bloeddruk, algeheel ziek zijn en mogelijke andere oorzaken, en het zo nodig informeren van de arts daarover. ‘En natuurlijk: het monitoren en zo nodig stimuleren van de vochtintake. Leg de patiënt uit dat een mictielijst bijhouden belangrijk is om inzicht te krijgen in de mogelijke oorzaken van klachten en de passende interventies’, zegt Van de Bilt. ‘Regelmatig blijkt uit de mictielijst dat de patiënt minder drinkt en/of minder vaak plast dan hij zelf denkt.’
UWI bij kwetsbare ouderen
De verpleegkundige rol bij uwi’s bij kwetsbare ouderen is beschreven door Verenso, de vereniging van specialisten ouderengeneeskunde.5, 6
Bij kwetsbare ouderen informeer je de arts:
- bij koorts/koude rillingen;
- bij ernstige verwardheid/sufheid (urineretentie of urineweginfectie kan een delier veroorzaken);
- bij ouderen zonder blaaskatheter: bij mictieklachten, waarvan minimaal 1 zeer hinderlijk, zoals: pijn of branderig gevoel bij plassen, vaker kleine beetjes plassen, ineens urine niet meer op kunnen houden, loze aandrang, (zichtbare) pusafscheiding uit urethra;
- bij flankpijn;
- als de patiënt ondanks behandeling zieker wordt (slechter aanspreekbaar, onvoldoende vochtinname, bloeddrukdaling, koude rillingen, toenemende verwardheid);
- als er ondanks antibiotica geen verbetering is binnen 48 uur;
- als symptoomverlichting nodig is.
Alleen troebele urine is niet voldoende voor de diagnose urineweginfectie. Blijf de patiënt monitoren bij troebele urine, of verandering in kleur en geur. Ontstaan nieuwe klachten die mogelijk wijzen op een UWI of blijft de urine troebel, overleg dan met de arts. Zie ook het stroomdiagram in de richtlijn urineweginfecties van Verenso.5
Meer punten verdienen?
Maak ook de andere Nursing Challenge toetsen, je vindt ze via de Challenge-pagina.
Preventie: juiste toilethouding
Ook werken aan de toilethouding kan de kans op een UWI verminderen. ‘Adviseer patiënten met recidiverende uwi’s elke 3 tot 4 uur naar het toilet te gaan, ook als ze geen aandrang voelen. Verzeker ze dat de blaas dan echt leger zal worden’, aldus Van de Bilt.
Voor mannen met mictieklachten kan zittend plassen een uitkomst zijn. Uit een meta-analyse blijkt dat na zittend urineren bijna 25 ml minder residu achterblijft dan na staand urineren. Dit kan de kans op een blaasontsteking of blaasstenen verkleinen.7
Gebruik van een toiletverhoger kan leiden tot een verkeerde plashouding en daardoor urineretentie
Vraag bij recidiverende uwi’s hoe de patiënt op het toilet zit. ‘Als de bekkenbodemspieren onvoldoende kunnen ontspannen kan de urine niet gemakkelijk uit de blaas wegstromen en blijft mogelijk residu achter’, legt Van de Bilt uit. ‘Belangrijk voor een ontspannen houding is dat de voeten de grond raken, alleen de tenen is niet voldoende. Vraag de patiënt of dit lukt, zo niet: suggereer een voetenbankje.
De juiste toilethouding voor tijdens het plassen is ontspannen rechtop zitten, en niet meepersen, omdat gespannen spieren de kans op urineretentie vergroten. Na de mictie is licht persen wel verstandig, zodat de blaas helemaal leeg wordt. Voor het aanleren van de juiste toilethouding kun je verwijzen naar een bekkenfysiotherapeut.’ Bij de stoelgang is een bolle rug beter dan een rechte rug, dat maakt het makkelijker om rustig mee te persen met de aandrang.
Genitale hygiëne
Bespreek bij recidiverende uwi’s de bekende regels voor genitale hygiëne, benadrukt Van de Bilt. ‘Bij defecatie van voren naar achteren vegen, zodat bacteriën niet te dicht bij de urethra komen. De vaginale zone alleen uitwendig reinigen met water, om verstoring van de zuurgraad van de vagina te voorkomen.’ Ook mannen kunnen hun geslachtsorganen beter alleen met water reinigen, want ook onder de voorhuid en rondom de meatus bevinden zich beschermende bacteriën. Andere preventieve maatregelen zijn:
- de patiënt stimuleren om voldoende te drinken;
- terughoudend zijn met verblijfskatheters;
- therapietrouw bij antibioticagebruik stimuleren.
Ook met dank aan
– uroloog Evert Koldewijn, Catharina Ziekenhuis Eindhoven en lid van de werkgroep die momenteel de richtlijn Urineweginfecties bij volwassenen herziet1
– Ronny Pieters, voorzitter van de Belgische vereniging van verpleegkundigen in de urologie (Urobel) en verpleegkundig specialist in het UZ Gent.
Bronnen
1 De nieuwe richtlijn Urineweginfecties bij volwassenen van de Nederlandse Vereniging voor Urologie staat op nvu.nl (klik op Kwaliteit en vervolgens op Richtlijnen).
2 NHG-Standaard Urineweginfecties 2020 www.nhg.org.
3 Wapenaar J, ‘8 vragen over urineweginfecties bij kwetsbare ouderen’, Nursing.nl, 12 februari 2019.
4 Laboratoriumdiagnostiek Urineweginfecties (LESA), gebaseerd op de NHG-Standaard Urineweginfecties 2020, www.nhg.org.
5 Richtlijn Urineweginfecties bij kwetsbare ouderen, Verenso, 2018, www.verenso.nl.
6 Zakkaartje Richtlijn Urineweginfecties bij kwetsbare ouderen, www.verenso.nl.
7 Jong Y de, Pinckaers JHFM, Brinck RM ten, Lycklama à Nijeholt AAB, Dekkers OM. Urinating standing versus sitting: position is of influence in men with prostate enlargement. A systematic review and meta-analysis. PLoS One. 2014;9(7, article e101320) doi: 10.1371/journal.pone.0101320.
8 Aanbevelingen inzake preventie, beheersing en aanpak van urineweginfecties tijdens de zorgverlening, Hoge Gezondheidsraad, 2017, urobel.be (zoek op aanbevelingen urineweginfecties)
Vragen uit de praktijk
Kan het gebruik van een toiletverhoger uwi’s in de hand werken?
Ja, zegt verpleegkundig specialist urologie Lisette van de Bilt, want gebruik van een toiletverhoger kan leiden tot een verkeerde plashouding en daardoor de blaas niet goed leeg kunnen plassen, met mogelijke urineretentie tot gevolg. Adviseer mensen die toch een toiletverhoger nodig hebben dan ook een voetenbankje te gebruiken, aldus Van de Bilt.
Kun je uwi’s voorkomen of behandelen met cranberrydrank of -capsules?
Bij recidiverende uwi’s adviseert de NHG-Standaard Urineweginfecties3 het gebruik van zelfzorgmiddelen te bespreken. Bij kwetsbare ouderen wordt het gebruik van cranberryproducten en ook vitamine C ter preventie afgeraden, omdat studies te weinig effect vonden.5
Moet je na de antibioticakuur controleren of de UWI verholpen is?
Bij goed klinisch herstel is controle niet nodig, zeggen zowel Nederlandse als Vlaamse richtlijnen. 4 8
Op welk moment moet je een blaaskatheter verwijderen of vervangen bij een patiënt die antibiotica krijgt?
De richtlijn Urineweginfecties bij kwetsbare ouderen5 adviseert een blaaskatheter vóór de start met antibiotica te verwijderen of te vervangen. Verwijder je een verblijfkatheter, overweeg dan altijd of een nieuwe katheter wel nodig is.
De urinewegen

De urinewegen bestaan uit de nieren (ren, nephros), urineleiders (ureters), blaas (cystis, vesica urinaria) en urinebuis (urethra). De nieren filteren afvalstoffen uit het bloed, zoals ureum en creatinine. Deze afvalstoffen vormen samen met water urine. Via de ureters komt de urine in de blaas, die fungeert als tijdelijke opslagplaats. De sluiting tussen ureters en blaas verhindert het terugstromen van urine naar de nieren. Bij vesico-ureterale reflux (VUR) – meestal het gevolg van een aangeboren afwijking – gebeurt dit wel.
Door de spiervezels in de blaaswand is de blaas een rekbaar orgaan. Bij een gevulde blaas geven receptoren in de blaaswand een signaal aan de hersenen en ontstaat aandrang om te plassen. Bij de mictie trekken de spieren in de blaaswand samen en ontspant de sfincter zich zodat de urine naar buiten kan.
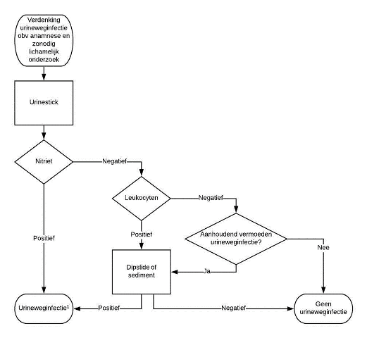
Urineonderzoek
- Nitriettest: ‘sticken’ van de urine met een testtrip die de hoeveelheid nitriet in de urine aantoont. Sommige bacteriën die een UWI veroorzaken produceren een enzym dat nitraat omzet in nitriet. Een positieve nitriettest bevestigt de diagnose UWI.
- Leukocytentest: met witte teststrip aantonen van het uit leukocyten afkomstige leukocytenesterase in de urine. Verkleuringen zichtbaar binnen 60 seconden, elke verkleuring betekent een positieve uitslag.
- Dipslide: plaatje met aan beide kanten een voedingsbodem voor bacteriën wordt in de urine gedompeld en in een buisje 18 uur in een broedstoof bewaard, of 24 uur bij kamertemperatuur (desgewenst door de patiënt zelf). De arts schat de groei van bacteriën in aan de hand van een standaardafbeelding.
- Bij sedimentonderzoek wordt urinesediment macroscopisch beoordeeld op de aanwezigheid van bacteriën.
- Ten minste 104 kve/ml urine (kolonievormende eenheden) wordt gezien als bewijs voor een UWI. Bij urinesediment is dat ten minste 20 bacteriën per gezichtsveld (vergroting 400x).
Een urinekweek is aanbevolen bij onder meer therapiefalen bij kwetsbare ouderen, bij tekenen van weefselinvasie of bij patiënten die antibiotische profylaxe gebruiken i.v.m. recidiverende urineweginfecties.
Bij kans op onderliggend lijden (bijvoorbeeld blaasstenen of blaastumor), onduidelijke oorzaak van de klachten of veel hinder van de infectie kan aanvullend onderzoek plaatsvinden. Denk aan een blaasecho, plassen in een uroflowmeter, echo van de prostaat of blaas, cytoscopie of radiologisch onderzoek.1

Bron: NHG-Standaard Urineweginfecties 2020 www.nhg.org. Bovenstaand traject geldt niet bij patiënten met een katheter; dan is urineonderzoek alleen aangeraden om een UWI uit te sluiten.
Toets je kennis
Zoek je verdieping in je vak, doe dan mee aan de Nursing Challenge: online kennistoetsen over twee vakinhoudelijke artikelen
Hoe het werkt
-
Iedere maand verschijnen in Nursing magazine en op Nursing.nl twee artikelen waaraan een kennistoets is verbonden: een artikel over een verpleegkundig onderwerp en een medicijnartikel
-
Met de eerste toets verdien je 2 accreditatiepunten en met de tweede 1. Per jaar kun je dus 33 accreditatiepunten verdienen (Nursing verschijnt 11 keer per jaar)
-
Alle toetsen staan online op www.nursing.nl/challenge
Win leuke prijzen!
-
Per maand wordt onder alle deelnemers een goodiebag verloot
-
Aan het eind van het jaar winnen de drie beste deelnemers mooie prijzen
-
De winnaars worden elke maand online bekendgemaakt
Voorbeeldvraag urineweginfecties
Waar of niet waar?
Stelling I: Het opvangen van de ochtendurine is noodzakelijk omdat deze de hoogste concentratie stoffen bevat.
Stelling II: Bij volwassenen met een verblijfskatheter wordt bij een uwi met weefselinvasie de urine voor een kweek opgevangen uit de katheterslang en niet uit de katheterzak.
De toets bij dit artikel is niet meer beschikbaar. Eerder behaalde accreditatiepunten blijven gewoon geldig.
